◇ 휘발유 넣듯 전기차 충전, 3분 만에…새 기술 나왔다
광주과학기술원은 기계로봇공학부 이승현 교수 연구팀이 고성능 전기차 배터리 충전 시간(100㎾h급 배터리 80% 충전 기준)을 내연기관 차량의 주유 시간인 3분20초 이내로 단축할 수 있는 충전 케이블 냉각 기술을 개발했다고 15일 밝혔다.
이 교수 연구팀은 과냉각 비등유동을 이용해 충전 케이블 표면에 기포 생성을 촉진, 효율적으로 냉각하는 방법을 찾았다. 이로 인해 과열이나 고장을 방지할 수 있다는 것이다. 과냉각 비등유동은 냉각액이 끓는 점 이하에서 증기로 변하며 열전달(냉각)이 효율적으로 이뤄져 표면 온도가 일정하게 유지되는 현상이다.
연구팀은 7m짜리 상용 충전기 케이블에 대한 예측 결과 800Vdc(직류볼트) 전기차 배터리 기준으로 1440㎾(1800A)급 충전이 가능하다는 결론을 내렸다. 이는 현재 세계에서 가장 빠른 640㎾(800A)급 급속 충전기보다 2배 이상 빠른 충전 속도다. 케이블 표면 온도는 80도 이하로 유지됐다. 연구팀은 배터리 용량이 적을수록 충전 시간이 더욱 단축될 수 있다고 설명했다.
◇ 전기차 배터리 안전성, 정부가 직접 인증한다
전기자동차 배터리 안전성을 정부가 직접 인증하는 배터리 인증제 시범사업이 이달부터 시작된다.
국토교통부는 15일 한국교통안전공단 자동차안전연구원, 참여업체와 배터리 인증제 시범사업을 위한 업무협약을 체결하고 본격적인 배터리 안전성 시험에 나섰다.
배터리 안전성 시험은 ‘자동차관리법’에 따른 성능시험 대행기관인 한국교통안전공단 자동차안전연구원에서 열충격시험·연소시험·과열방지시험·단락시험·과충전시험·과방전시험·과전류시험 등 총 12개 시험항목을 검사한다.
배터리 인증제는 전기차 안전성을 높이기 위해 전기차에 장착하는 배터리 안전성을 정부가 사전에 시험해 인증하는 제도로 내년 2월 시행을 앞두고 있다.
◇ 국내 연구팀, 액체·고체 특징 모두 가진 '전자결정' 첫 발견
고체 물질 속 전자가 액체와 고체 특징을 모두 가지고 있는 '전자결정' 상태로 존재하는 것을 국내 연구팀이 세계 최초로 발견했다.
이론으로만 존재하던 전자결정의 존재를 밝혀내 고온 초전도체와 초유체 현상의 비밀을 풀어낼 실마리가 될 수 있다는 기대가 나온다.
과학기술정보통신부는 연세대 물리학과 김근수 교수 연구팀이 이런 연구 결과를 17일 국제학술지 '네이처'에 발표했다고 밝혔다.
앞서 김 교수팀은 2021년 흑린에 알칼리 금속을 도핑한 물질에서 액체 성질을 가진 전자 상태를 발견해 네이처에 발표했는데, 이번에는 여기서 나아가 특정 도핑 농도에서 액체 성질뿐 아니라 고체 성질도 동시에 갖는 전자 상태가 존재하는 것을 처음 발견했다.
◇ 가천대 연구팀 "폭발 위험 없는 수계아연 이차전지 기술 개발"
가천대학교 화공생명공학 전공 허재현·김일태·안용남 교수 공동 연구팀은 폭발 위험이 없는 고성능 수계아연 이차전지 전극 물질을 개발했다고 16일 밝혔다.
연구팀은 수계아연 이차전지의 고질적인 문제로 알려진 충·방전 과정에서의 아연 음극 위 덴드라이트 형성(배터리 음극 표면에 생기는 나뭇가지 모양의 결정체)과 수소 기체 발생, 수계 전해질 내부 부식 문제를 해결하기 위해 아연 금속 표면에 티타산칼슘 나노입자들을 코팅했다.
인조 피막으로 사용된 티타산칼슘은 강한 내화학성을 가지고 있어 약산성 수계 전해질 내부에서 아연 금속의 부식을 억제하고, 강유전성으로 아연 이온의 이동과 확산을 쉽게 해준다.
충·방전 과정에서 무작위로 성장하는 아연 덴드라이트 형성을 효과적으로 막아 충·방전 수명을 길게 해준다.
◇ 아주대·펜실베이니아대 연구팀, 아라인 유기합성 정리 논문발표
아주대학교는 본교 연구진이 참여한 한·미 국제 공동 연구팀이 '아라인'(Aryne)을 활용한 유기합성 방법에 대한 리뷰 논문을 발표했다고 14일 밝혔다.
다환 방향족 화합물을 신속하게 합성하는 데에 유용한 화학물질로 알려진 아라인은 제약·재료화학 분야에서 연구 주제로 주목받아왔다. 아라인은 높은 반응성으로 인해 단독으로 투입해 활용할 수 없어, 전구체 형태로 특정 반응 과정에 참가한 뒤 이를 활성화하는 방식으로 사용되고 있다.
공동 연구팀은 이번 논문을 통해 현존하는 모든 아라인 전구체를 최초로 정리하고 그 의미와 한계를 분석했다. 아라인의 높은 반응성을 활용한 다중 아라인 반응도 정리해 소개했다.
◇ 꿈의 전고체 배터리, 전기적 단락 따른 폭발 원인 밝혔다
16일 한국원자력연구원에 따르면 김형섭 박사 연구팀은 전고체 배터리 전해질의 결정 구조가 변하는 원인을 규명하고 이를 제어할 수 있는 방법을 제시했다.
연구팀은 리튬과 같은 가벼운 원소 분석에 유용한 중성자 빔으로 리튬양을 파악하는 한편 엑스(X)-선을 통해 고체 전해질 표면의 연마 정도에 따른 결정구조 변화량을 정량화했다.
이 과정에서 리튬양과 연마 정도에 따라 고체 전해질 표면 결정구조가 정육면체에서 직육면체로 변화하는 현상을 발견했다.
결정구조가 직육면체로 변한 고체전해질은 이온 전도성이 낮아 리튬 이온의 원활한 이동을 방해하고 결국 전기적 단락을 일으키는 것으로 나타났다. 연구팀은 고체 전해질 제조 단계에서 전기적 단락을 막을 수 있는 개선 공정을 제시했다.
◇ 韓 연구팀, '이산화탄소→에틸렌 전환' 촉매 매커니즘 규명…생성 효율 3배↑
연구팀의 서울대 김주원 박사, 이시영 박사(현 미시간 대학교, 공동 1저자), 카이스트 김세준 박사(현 캘리포니아 공대, 공동 1저자)는 12일 이산화탄소를 고부가가치 물질인 에틸렌으로 전환하는 고효율 전기화학 촉매의 변화를 나노미터 수준에서 실시간으로 관측했으며, 촉매 표면에서 형성되는 ‘2가 이온 구리상’의 형성 메커니즘을 최초로 규명했다고 밝혔다.
이산화탄소의 전기화학적 환원 기술은 신재생에너지 기반 전력 그리드와 결합해 온실가스 문제를 해결하고 청정 에너지원 생산까지 가능하게 하는 혁신적인 친환경 기술로 주목받고 있다. 그러나 기존 구리 기반 촉매들은 반응 중의 구조적 변화와 이에 따른 성능 저하 문제로 인해 높은 전환 효율을 달성하는 데 어려움을 겪어왔다.
연구팀은 이 같은 난제를 풀기 위해 방사광 가속기를 활용한 연X선 분광-현미경법을 적용해, 반응 과정에서 수산화구리 촉매의 화학적 및 구조적 변화를 실시간으로 관찰했다.
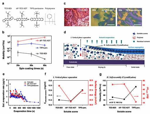
◇ 건국대 연구팀, 대면적 반도체 박막 형성 공정 조건 제시
건국대학교는 이위형 교수팀(화학공학부, 교신저자), 이훈경 교수팀(물리학과, 교신저자), 노스웨스턴대 이정훈 박사(재료공학과, 제1저자)가 저분자 유기반도체와 폴리머 블렌드 시스템에서 분자 구조에 따른 최적의 용액공정 조건이 존재함을 규명했다고 밝혔다.
이번 연구는 저분자 유기반도체와 폴리머 블렌드 시스템에서 각 유기반도체 분자구조에 따라 최적의 공정 조건이 다르게 나타남을 규명했다. 연구팀은 스핀 코팅 시간과 같은 공정 변수를 체계적으로 분석했다. 연구팀은 유기반도체가 최적의 스핀 코팅 시간을 통해 가장 높은 결정화도를 달성하고, 전기적 성능을 극대화할 수 있다는 사실을 확인했다.
연구팀은 유기반도체 분자 구조가 용액의 농도·점도·결정화도 등 다양한 요소에 어떤 영향을 미치는지 심도 있게 분석했다.
◇ "새로운 촉매 제안해줘"…AI가 효율 높은 촉매 제시
포스텍은 윤용주 화학공학과 교수 연구팀이 이산화탄소를 산화제로 사용하는 ‘프로판 산화 탈수소화 반응’ 효율을 획기적으로 높일 촉매를 개발하는 데 성공했다고 18일 밝혔다. 연구 결과는 국제학술지 ‘응용 촉매 B: 환경과 에너지’ 온라인판에 최근 게재됐다.
연구팀은 먼저 ‘2원계’ 및 ‘3원계’ 금속 산화물에 대한 촉매 반응 성능 데이터를 수집해 데이터베이스를 구축했다. 이를 바탕으로 ‘의사결정나무’라는 머신 러닝 회귀 모델을 적용해 프로판 전환율과 이산화탄소 전환율, 프로필렌 수율을 높일 수 있는 조건을 분석했다. 그리고 크로뮴(Cr), 니켈(Ni), 몰리브데넘(Mo), 지르코늄(Zr)으로 이뤄진 새로운 4원계 금속 산화물 촉매를 개발했다.
실험 결과 이 촉매는 기존보다 프로필렌 생산 효율을 크게 높였다. AI 분석을 통해 촉매 성능 향상의 원인을 규명함으로써 최소한의 실험만으로 최적의 촉매를 개발하는 데 성공한 것이다.

